ME社製 ESP32-CPUボードのカバー(フチ無)を 3Dプリンタで作成してみた
今回は、3DCAD(FreeCAD)を使って設定図を作成し、スライサー(Slic3r)を使って GCODEファイルに変換し、センダー(pronterface)を使って 3DプリンタにGCODEを送信し、造形物を作るという流れで進めた。
自分で設計したものを印刷してみようということです。
キャド(FreeCAD)で図面というか仮想3D空間に作りたい構造物を作成する。

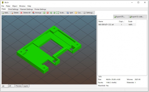
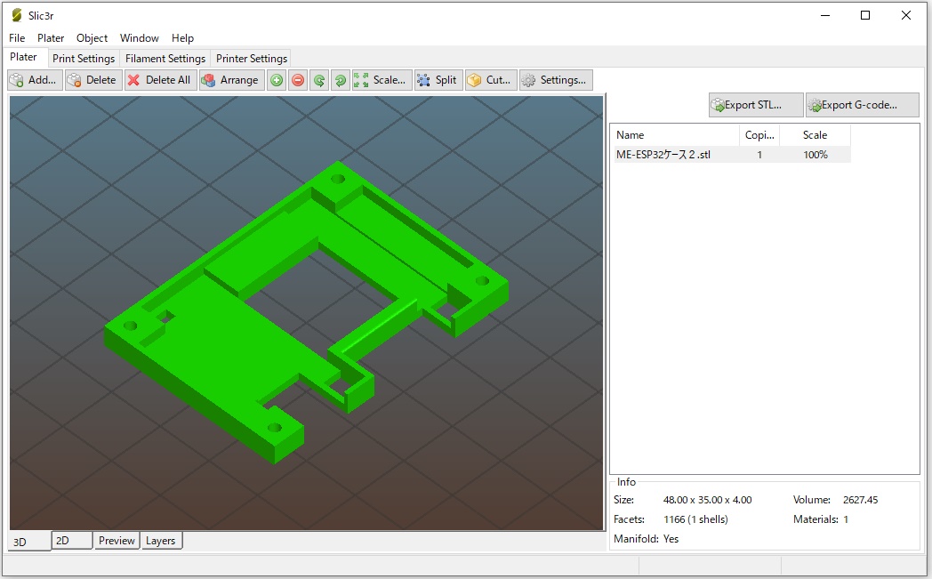
スライサー(Slic3r)で GCODEファイルを作成する。

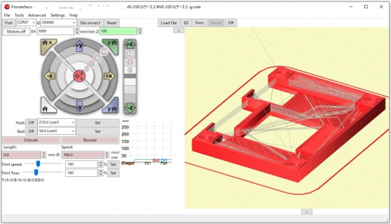
センダー(Pronterface)で 3Dプリンタで造形物を印刷する。

印刷中の撮影はしていませんでしたのでありません。
完成品はこんな感じです。



